Xingtai Property Service Industry Association

1. 招标条件
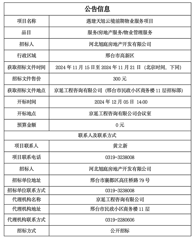
本招标项目遇建天旭云境前期物业服务项目已由/以/批准建设,项目业主为 河北旭庭房地产开发有限公司,资金来源为 自筹资金,出资比例为 100%,招标人为河北旭庭房地产开发有限公司,项目已具备招标条件,现对该项目进行公开招标。
2.项目概况与招标范围
2.1 项目概况:遇建天旭云境前期物业服务项目位于河北省邢台高新区榆槐路以东、兴盛街以南、信都北路以西、加密路以北。
建设单位为河北旭庭房地产开发有限公司,项目总用地面积28215㎡,总建筑面积96528.15㎡;地上建筑面积70447.65㎡(其中住宅面积67737㎡,便民服务设施2560.65㎡,市政公用设施150㎡);地下建筑面积26080.5㎡(机动车库建筑面积22350.5㎡,地下室3730㎡,其中人防面积4280㎡);整体绿化率35.02%。项目预计竣工时间为:2028年8月,现对该项目前期物业服务进行招标。
2.2 招标范围:遇建天旭云境前期物业服务项目,本次招标范围为本项目前期物业服务的全部内容。
3.投标人资格要求
3.1 本次招标对投标人的资格要求如下:
3.1.1 资质要求:投标人应为具有独立法人资格的物业服务企业或其他组织,具备承担本项目物业服务的能力;
3.1.2 信誉要求:未被“信用中国”网站(www.creditchina.gov.cn) 列入失信被执行人名单;
3.1.3 项目负责人要求:拟安排的项目经理应经过物业管理职业技能培训,具备良好的执业能力;
3.1.4 投标人已纳入河北省物业服务行业管理信息系统,且信用等级B级以上;
3.1.5 其他要求:单位负责人为同一人或者存在控股、管理关系的不同单位,不得同时参加本项目投标;
3.2 本项目不接受联合体投标。
4.招标文件的获取
4.1 凡有意参加投标者,请于2024-11-15至2024-11-21,每天上午 9:00 时至 11:00时,下午14:00 时至17:00 时 (北京时间,下同),在邢台市民政小区商务楼11层招标部获取招标文件。获取招标文件时需携带营业执照原件及复印件,法定代表人身份证原件及复印件或法定代表人授权书原件、被授权人身份证原件及复印件等资料(以上证件中复印件均需加盖公章)。
4.2 招标文件售价 300 元,售后不退。
4.3 其他说明:/
5.投标文件的递交
5.1 投标文件递交的截止时间(投标截止时间,下同)为2024年12月05日14:00,地点为京延工程咨询有限公司(邢台市民政小区商务楼11层会议室)
5.2 逾期送达的、未送达指定地点的或者不按照招标文件要求密封的投标文件,招标人将予以拒收。
6. 发布公告的媒介
本次公告同时在邢台市住房和城乡建设局网站、邢台市物业服务行业协会网站、河北省招标投标公共服务平台上发布。
7. 联系方式
招标人:河北旭庭房地产开发有限公司
地址:邢台市襄都区高庄桥路79号
联系人:黄立新
电话:0319-3238008
招标代理机构:京延工程咨询有限公司
地址:邢台市民政小区商务楼11层
联系人:王德明
电话: 0319-2280606