Xingtai Property Service Industry Association

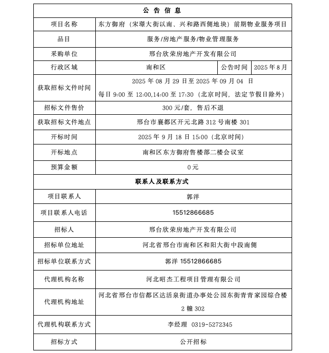
邢台欣荣房地产开发有限公司现对东方御府(宋璟大街以南、兴和路西侧地块)前期物业服务项目进行公开招标。
2.1项目地点:邢台市南和区宋璟大街以南、兴和路西侧地块。服务期限:自签订前期物业服务合同之日起至业主委员会成立后签订物业服务合同生效之日起自动终止。类型:高层住宅。总建筑面积:99414.10平方米
2.2招标范围:本项目前期物业服务的全部内容。
本次招标对投标人的资格要求如下:
3.1投标人必须为中华人民共和国境内注册,具有独立法人资格的物业服务企业或其他组织,持有效的营业执照,具备承担本项目物业管理的能力;
3.2拟派项目经理经过物业管理系统培训,取得项目经理资格证书;
3.3河北省物业服务企业信用报告,投标人已纳入河北省物业服务行业管理信息系统且信用级别不得低于B级,认证时间:投标截止日期30日内;
3.4具备6名及以上人员消防设施操作员职业资格证书(四级/中级);
3.5未被“信用中国”网站(www.creditchina.gov.cn)列入失信被执行人名单;
3.6单位负责人为同一人或者存在控股、管理关系的不同单位,不得同时参加本项目投标;
3.7本项目不接受联合体投标。
4.1凡有意者可在2025年08月29日至2025年09月04日,每日09:00至12:00,14:00至17:30(北京时间),前往河北昭杰工程项目管理有限公司获取招标文件,获取招标文件时需携带营业执照原件及复印件,组织机构代码证(多证合一的除外),法定代表人身份证原件及复印件或法定代表人授权书原件、被授权人身份证原件及复印件等资料。地点:邢台市襄都区开元北路312号南楼301。
4.2招标文件售价300元/份,售后不退。
4.3其他说明:无
投标文件递交截止时间 (投标截止时间)2025年09月18日15:00时 ,地点:南和区东方御府售楼部二楼会议室。逾期送达的投标文件,将予以拒收。
本公告发布媒介:邢台市住房和城乡建设局网站、邢台市物业服务行业协会网站。
招标人:邢台欣荣房地产开发有限公司
地址:河北省邢台市南和区和阳大街中段南侧
联系人:郭洋 15512866685
招标代理机构:河北昭杰工程项目管理有限公司
地址:河北省邢台市信都区达活泉街道办事处公园东街青青家园综合楼2幢302
联系人:李经理 0319-5272345