Xingtai Property Service Industry Association

本招标项目柏乡县东昇华府一期前期物业服务项目 已由/以/批准建设,项目业主为柏乡县东昇房地产开发有限公司,资金来源为自筹资金,出资比例为100%,招标人为柏乡县东昇房地产开发有限公司,项目已具备招标条件,现对该项目进行公开招标。
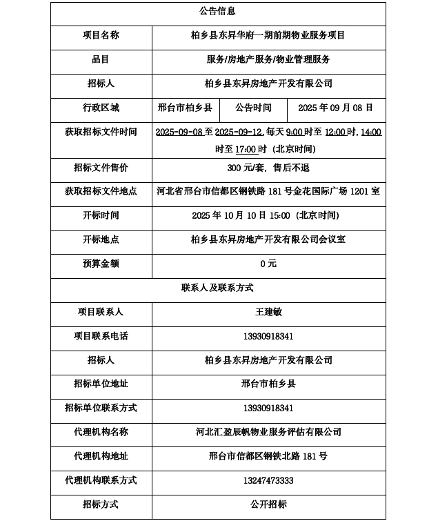
2.1 项目概况:柏乡县东昇华府一期前期物业服务项目前期物业服务项目位于柏乡县东至和平路、南至建设路、西至槐东大街、北至午河,建设单位为柏乡县东昇房地产开发有限公司,项目占地面积32666.34㎡,总建筑面积68250.17㎡,现对该项目前期物业服务进行招标。
2.2招标范围:本项目前期物业服务的全部内容。
3.1 本次招标对投标人的资格要求如下:
3.1.1资质要求:投标人应为具有独立法人资格的物业服务企业或其他组织,具备承担本项目物业服务的能力;
3.1.2信誉要求:未被“信用中国”网站(www.creditchina.gov.cn)列入失信被执行人名单;
3.1.3项目负责人要求:拟派任项目经理经过相关职业技能培训;
3.1.4其他要求:(1)投标人已纳入河北省物业服务行业管理信息系统且信用合格;(2)单位负责人为同一人或者存在控股、管理关系的不同单位,不得同时参加本项目投标;
3.2本项目 不接受 (接受或不接受)联合体投标。
4.1凡有意参加投标者,请于2025-09-08 至2025-09-12,每天9:00时至12:00时,14:00时至17:00时(北京时间,下同),在河北省邢台市信都区钢铁北路181号 获取招标文件。获取招标文件时需携带营业执照原件及复印件,组织机构代码证(多证合一的除外),法定代表人身份证原件及复印件或法定代表人授权书原件、被授权人身份证原件及复印件等资料。
4.2招标文件售价 300 元,售后不退。
4.3其他说明:/
5.1 投标文件递交的截止时间(投标截止时间,下同)为 2025-10-10 15:00 ,地点为 柏乡县东昇房地产开发有限公司会议室 。
5.2逾期送达的、未送达指定地点的或者不按照招标文件要求密封的投标文件,招标人将予以拒收。
本次招标公告同时在 邢台市住房和城乡建设局、邢台市物业服务行业协会 上发布。
招标人:柏乡县东昇房地产开发有限公司
地址:邢台市柏乡县建设路东段路北
联系人:王建敏
电话:13930918341
招标代理机构:河北汇盈辰帆物业服务评估有限公司
地址:邢台市信都区钢铁北路181号
联系人:卢帆
电话:13247473333