Xingtai Property Service Industry Association

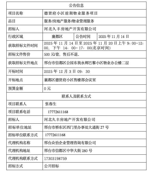
本招标项目德贤府小区前期物业服务项目已由/以/批准建设,项目业主为河北久丰房地产开发有限公司,资金来源为自筹资金,出资比例为100%,招标人为河北久丰房地产开发有限公司,项目已具备招标条件,现对该项目进行公开招标。
2.1 项目概况:项目位于邢台市襄都区大通街南侧、西关街北侧、站前街东侧,建设单位为河北久丰房地产开发有限公司,本项目占地面积26611.37m2,总建筑面积101895.94m2,住宅建筑面积53293.01m2,现对该项目前期物业服务进行招标。
2.2 招标范围:本项目住宅前期物业服务的全部内容。
3.1 本次招标对投标人的资格要求如下:
3.1.1资质要求:投标人应为具有独立法人资格的物业服务企业或其他组织,具备承担本项目物业服务的能力;
3.1.2信誉要求:未被“信用中国”网站(www.creditchina.gov.cn)列入严重失信主体名单;
3.1.3项目负责人要求:拟派任项目经理经过相关职业技能培训;
3.1.4其他要求:(1)投标人已纳入河北省物业服务行业管理信息系统且信用合格;(2)单位负责人为同一人或者存在控股、管理关系的不同单位,不得同时参加本项目投标;
3.2本项目不接受联合体投标。
4.1凡有意参加投标者,请于2025-11-14日至2025-11-20日,每日09:00时至12:00时,14:00时至17:00时(北京时间,下同), 在邢台市信都区公园东街永辉巴黎小区物业办公楼二层获取招标文件,获取招标文件时需携带营业执照原件及复印件,组织机构代码证(多证合一的除外),法定代表人身份证原件及复印件或法定代表人授权书原件、被授权人身份证原件及复印件等资料。
4.2招标文件售价 500 元,售后不退。
4.3其他说明:/
5.1 投标文件递交的截止时间(投标截止时间,下同)为 2025-12-03日 9:30 ,地点为襄都区德贤府小区售楼部会议室。
5.2逾期送达的、未送达指定地点的或者不按照招标文件要求密封的投标文件,招标人将予以拒收。
本次招标公告同时在邢台市住房和城乡建设局、邢台市物业服务行业协会上发布。
招标人:河北久丰房地产开发有限公司
地址:邢台市桥东区西门里办事处大通街27号
联系人:张春生
电话: 17772611168
招标代理机构:邢台众怡企业咨询管理有限公司
地址:邢台市信都区中华大街280号
联系人:李亚鹏
电话:17303198759