Xingtai Property Service Industry Association

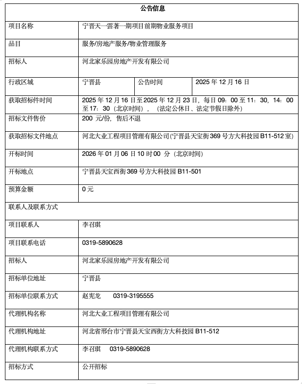
本招标项目 宁晋天一雲著一期项目前期物业服务项目 已由 / 以 / 批准建设,项目业主为河北家乐园房地产开发有限公司,建设资金来自自筹资金,出资比例为 100% ,招标人为 河北家乐园房地产开发有限公司 。项目已具备招标条件,现对该项目进行公开招标。
2.1项目概况:宁晋天一雲著一期项目前期物业服务项目,择选第三方为本小区提供物业服务,总占地面积54861平方米,总建筑面积148674.7平方米,小区类型为住宅,服务期5年。
项目地点:河北省邢台市宁晋县安宁大街南侧、吉祥路西侧。
2.2招标范围:本次招标范围为本项目(小区)前期物业服务的全部内容。
3.1 本次招标对投标人的资格要求如下:
3.1.1资质要求:投标人应具有独立法人资格的物业服务企业或其他组织,具备承担本项目物业服务的能力;
3.1.2信誉要求:投标人在“信用中国”等网站中被列入“失信被执行人、重大税收违法失信主体、政府采购严重违法失信行为记录名单”的投标人将否决其投标的不得参加本项目投标;
3.1.3项目负责人要求:拟派任项目经理经过相关职业技能培训;
3.1.4其他要求:投标人已纳入河北省物业服务行业管理信息系统,并且信用合格;
3.2 本项目不接受联合体投标。
4.1凡有意参加投标者,请于2025年12月16日至2025年12月23日(法定公休日、法定节假日除外),每日09:00至11:30,14:00至17:30(北京时间,下同), 河北大业工程项目管理有限公司(宁晋县天宝街369号方大科技园B11-512室) 获取招标文件,获取招标文件时需携带营业执照原件及复印件,法定代表人身份证原件及复印件或法定代表人授权书原件、被授权人身份证原件及复印件等资料。
4.2招标文件售价 200 元/份,售后不退。
4.3其他说明:投标人报名须知: 报名时请携带有效的营业执照原件及复印件、河北省物业行业信用信息平台系统截图一份、法人身份证明原件及身份证原件或法人授权委托书原件及身份证原件,报名时出示证件原件,留存复印件(复印件加盖单位公章)。
5.1投标文件递交的截止时间(投标截止时间,下同)为 于2026年01月06日10时00 分,地点为 宁晋县天宝西街369号方大科技园B11-501。
5.2 逾期送达的、未送达指定地点的或者不按照招标文件要求密封的投标文件,招标人将予以拒收。
本次招标公告同时在 邢台市住房和城乡建设局网站、邢台市物业服务行业协会网站 上发布。
招标人:河北家乐园房地产开发有限公司
地 址:河北省邢台市桥东区新华南路410号
联系人:赵宪龙 电话:0319- 3195555
招标代理机构:河北大业工程项目管理有限公司
地址:河北省邢台市宁晋县天宝西街方大科技园B11-512
联系人:李召琪
电话:0319-5890628