Xingtai Property Service Industry Association

本招标项目星弘∙云境前期物业服务项目已由 / 以 / 批准建设,项目业主为河北星弘房地产开发有限公司,建设资金来自自筹,出资比例为 100%,招标人为河北星弘房地产开发有限公司,项目已具备招标条件,现对该项目进行公开招标。
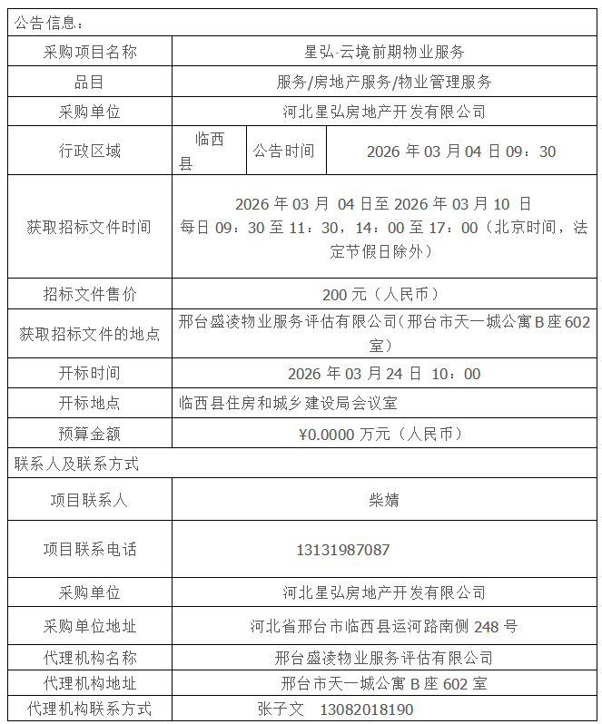
2.1项目概况:星弘∙云境前期物业服务项目位于临西县城金泽路东侧,建设单位为河北星弘房地产开发有限公司,项目占地面积为20505.66㎡,总建筑面积为54316.23㎡。小区类型为住宅,河北星弘房地产开发有限公司星弘∙云境前期物业服务,择选第三方为本小区提供物业服务。
2.2招标范围: 星弘云境前期物业服务的全部内容。
2.3服务期限:3年。
3.1 本次招标对投标人的资格要求如下:
3.1.1资质要求:投标人必须为中华人民共和国境内注册,具有独立法人资格的物业服务企业或其他组织,持有效的营业执照,具备承担本项目物业管理的能力;
3.1.2信誉要求: 未被“信用中国”网站(www.creditchina.gov.cn) 列入失信被执行人名单、企业经营异常名录、重大税收违法案件当事人名单。
3.1.3项目负责人要求:拟派项目经理经过物业管理系统培训,取得项目经理资格证书。
3.1.4其他要求:
投标人已纳入河北省物业服务行业管理信息系统,并且信用级别不得低于B级。单位负责人为同一人或者存在控股、管理关系的不同单位,不得同时参加本项目投标。与招标人存在利害关系且可能影响招标公正性的法人、其他组织或者个人、不得投标,投标企业未处于投标禁止期。
3.2 本项目不接受联合体投标。
4.1凡有意参加投标者,请于2026年03月 04日至于2026年03月10日(法定公休日、法定节假日除外 ),每日09:30至 11:30,14:00至17:00(北京时间,下同) ,邢台盛凌物业服务评估有限公司(邢台市天一城公寓B座602室) 获取招标文件,获取招标文件时需携带营业执照原件及复印件,法定代表人身份证原件及复印件或法定代表人授权书原件、被授权人身份证原件及复印件等资料。
4.2招标文件售价 200 元/份,售后不退。
4.3其他说明:投标人报名须知: 报名时请携带有效的营业执照原件及复印件、河北省物业行业信用信息平台系统截图一份、法人身份证明原件及身份证原件或法人授权委托书原件及身份证原件,报名时出示证件原件,留存复印件(复印件加盖单位公章)。
5.1投标文件递交的截止时间(投标截止时间,下同)为于2026年03月24日10时00分 ,地点为临西县住房和城乡建设局会议室。
5.2 逾期送达的、未送达指定地点的或者不按照招标文件要求密封的投标文件,招标人将予以拒收。
本次招标公告同时在 邢台市住房和城乡建设局网站、邢台市物业服务行业协会网站 上发布。
招标人:河北星弘房地产开发有限公司,
地 址:河北省邢台市临西县运河路南侧248号
联系人:柴婧 电话:13131987087
招标代理机构:邢台盛凌物业服务评估有限公司
地址: 河北省邢台市天一城公寓B座602室
联系人:张子文 电话:13082018190